Architecture - Component Diagram
Architecture
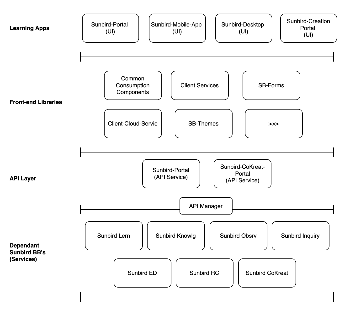
Below architecture diagram explains L0 architectural view of Sunbird-ED

Learning Apps
These are the client facing applications where users(Admin, Creators & Consumers) can drive some capabilities.
Sunbird-Portal UI The Sunbird portal is the browser-based interface for the Sunbird application stack. It provides a web app through which all functionality of Sunbird can be accessed
Sunbird-Mobile-App The Sunbird Mobile app provides mobility to its feature-rich learning platform. It provides learners with the flexibility to learn anywhere, anytime.
Sunbird-Desktop It is powered by Sunbird-Portal itself. The same code-based being used for offline access of portal application.
Sunbird-CoKreat (part of Sunbird-CoKreat building block) https://cokreat.sunbird.org/learn/readme#what-is-sunbird-cokreat
Front-end Libraries
Please refer the below for more details of front-end libraries.
API Player
Sunbird-Portal (API service) Sunbird portal is packaged with Client & Server side applications. The server slide application(NodeJS) will get build & deployed independently which will act as proxy service for Sunbird-Portal(UI) application.
Sunbird-Creation-Portal (API service) Sunbird creation portal is also packaged with Client & Server side applications. The server slide application(NodeJS) will get build & deployed independently which will act as proxy service for Sunbird-Creation-Portal(UI) application.
Form service
Contribute(Program) service
Dependant Sunbird BB's
Last updated